Skip to content

Knowledge Models

The knowledge model is a tree-like structure of chapters, questions, answers, and other entities that serves as a template for the questionnaire. All the different questions, their possible answers and follow-up questions, metrics and more are defined there.

While all the possibilities are defined in the knowledge model, when researchers use it to create their project, they don’t see everything, but only the top-level questions and more detailed questions are only asked if relevant to their use case.

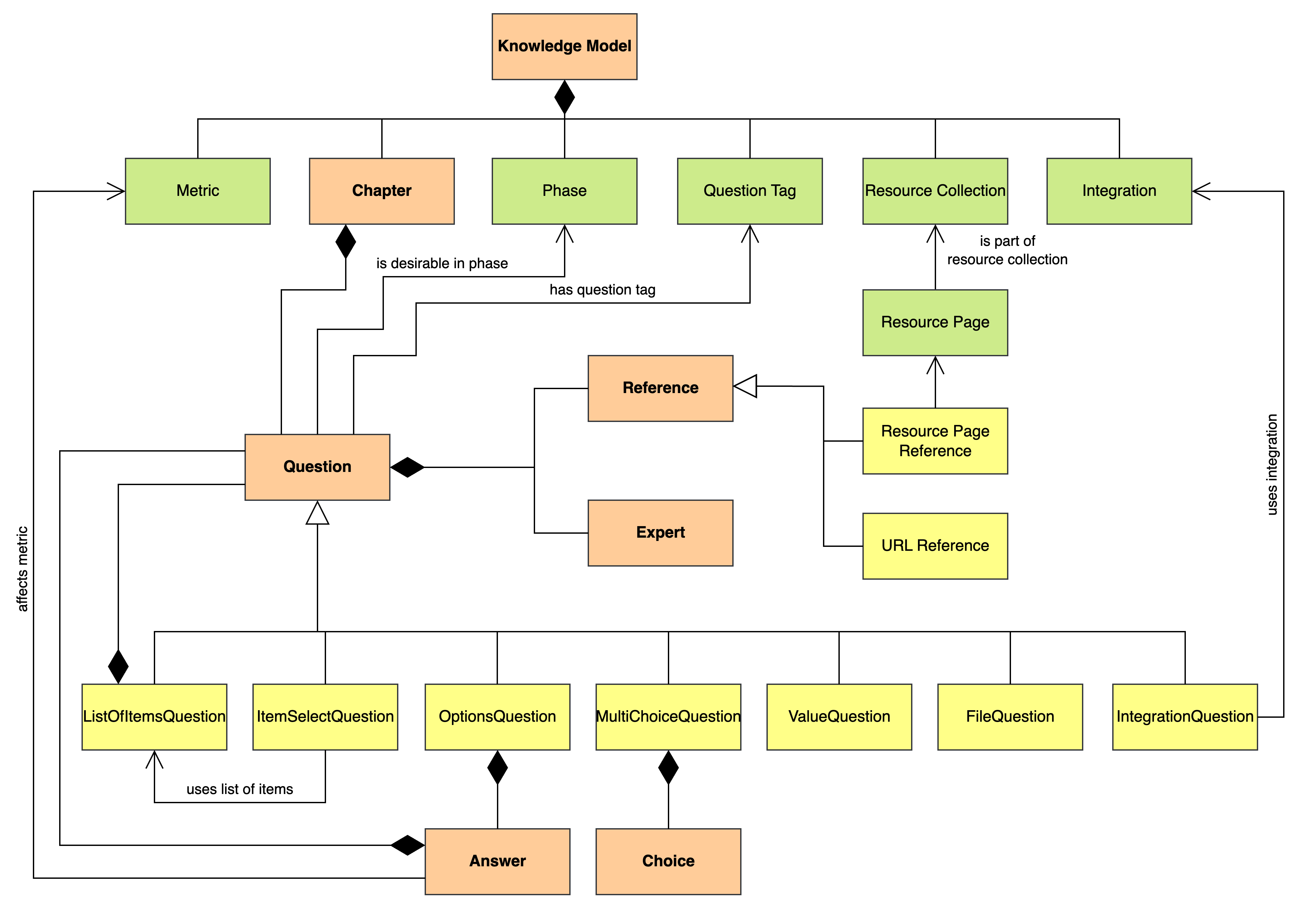
Knowledge model consists of several entities connected together. You can see how they are connected in the following diagram and read more details about them below.

Figure 1: Knowledge model schema. Source: https://guide.ds-wizard.org/en/latest/about/introduction/knowledge-model.html

At the top level, the Knowledge Model contains chapters, and entities referred to elsewhere from the knowledge model: metrics, phases, question tags, and integrations. Check the original documentation out for more information.

Create, Edit, or Import a Knowledge Model

Create

You can create a Knowledge Model by navigating to Knowledge Model > Editors in the sidebar menu and then clicking the Create button. Or, if you are in the homepage, simply click the “Create” button in the “Create Knowledge Model” box.

Figure 2: Create a new Knowledge Model box.

Every knowledge model needs to have a name, a knowledge model ID and version. The name should be something descriptive to help users understand what the knowledge model is about. The knowledge model ID is used for the identification together with the organization ID and knowledge model version after it is published.

You can create a new project either from scratch, i.e. the new knowledge model will be empty and you will build it all yourselves, or based on an existing knowledge models, which means that everything from the chosen knowledge model will be copied to yours. You can start from there and add, delete, or modify the existing entities in there. You just need to choose the original knowledge model based on the field.

You can only have one knowledge model editor with the same knowledge model ID. If you deleted the editor but want to continue working on that knowledge model, you can create a new editor with the same knowledge model ID. Or you can open the knowledge model detail and click on Create KM editor there to have the editor create form prefilled.

You can check further details about knowledge models and all its components here.

Edit

You can edit an existing Knowledge Model by navigating to Knowledge Model > Editors in the sidebar menu. There you will find a list with all the Knowledge Models you have, or can edit. Simply select the Knowledge Model you want to modify and it’ll open in the Knowledge Model editor.

Figure 3: Knowledge Model options

You can check further details about the knowledge model editor here.

Import

You can import an existing Knowledge Model by navigating to the Knowledge Model List (Knowledge Models) in the main menu and then clicking on the “Import” button. There are two options for importing a Knowledge Model: